Archive for January, 2018

Orbital Precession due to Vacuum Fluctuations

Thursday, January 4th, 2018

OK many thanks, it follows that the precession is due to the fourth and sixth order terms, another interesting result.

Date: Thu, Jan 4, 2018 at 12:18 PM
Subject: Re: Orbital Precession due to Vacuum Fluctuations
To: Myron Evans <myronevans123>

After a more detailed inspection it comes out that for the force components (2-4) the quadratic Taylor terms vanish as for the potentials. This is an artifact of the linear factor X appearing in the numerator of (2) for example. First I simply used the simple formula
F_X = – mMG / (X^2+Y^2+Z^2)
but this is not correct. In the latter case there is a 2nd order contribution but it does not belong to the right force law. I think we have to go to 4th/6th order in the expansion (15) and then compare the terms.

Horst

Am 04.01.2018 um 10:30 schrieb Myron Evans:

In this note the tensorial Taylor series (5) is used to calculate the change in the Hooke / Newton inverse square law due to the vacuum, and it is shown to second order that the orbital precession of UFT377 is due to the vacuum. It may be concluded that all precessions are due to the vacuum, or aether, or spacetime. This is a major discovery. The <delta r dot delta r > needed to induce orbital precession is given to second order in Eqs. (18) to (20). It would be very interesting to graph Eq. (5) to higher orders of the tensor Taylor series. Note carefully that the same tensor Taylor series is used in the theory of the Lamb shift in atomic H. So we achieve unification of concept in the description of atomic and orbital physics.

Special relativity and the Vacuum

Thursday, January 4th, 2018

This is exactly what is needed and looks most promising! By using the tensor Taylor expansion, generality is guaranteed. The Coulomb law will develop the same patterns, so they are observable because what is observed always contains the effect if the vacuum.

Date: Thu, Jan 4, 2018 at 10:38 AM
Subject: Re: Fwd: Special relativity and the Vacuum
To: Myron Evans <myronevans123>

I am just studying the note and do some calculations. The quadratic Taylor term does not vanish for the 1/r^2 force, while it does for the 1/r potential. Will try to derive an expression for <delta r delta r> as given by eqs. 18-20.

Horst

Am 04.01.2018 um 11:36 schrieb Myron Evans:

Fully agreed, I know that you have been intersted in this type of work for two decades or more. In Note 396(3) I give a first proof of the conjecture.
Date: Thu, Jan 4, 2018 at 10:25 AM
Subject: Re: Special relativity and the Vacuum
To: Myron Evans <myronevans123>

The conjecture that relativity is due to the vacuum is also what I suspected for some time. It may not be an accidental coincidence that also fluid dynamics forces evoke planetary precession. This is another description of vacuum forces. The new conjecture would give relativity a much clearer meaning. This field could certainly be researched in detail, for example clearing the true role of velocity of light.

Horst

Am 04.01.2018 um 10:54 schrieb Myron Evans:

It may also be concluded that special relativity itself is due to the vacuum, because in ECE2 relativity, the lagrangian and hamiltonian of special relativity are shown to produce orbital precession, another major discovery of AIAS / UPITEC. My ancestral cousin John Aubrey , in his classic "Brief Lives" wrote that his Oxford friend and colleague Robert Hooke was the first to discover the inverse square law for an elliptical orbit, and Hooke set the younger Isaac Newton of Cambridge a problem: what is the force law needed to produce an elliptical orbit? Newton got the wrong answer, he thought that it would be a 1 / r law. It is in fact a 1 / r squared law. Hooke corrected him and after that Newton developed the inverse square law from 1665 to the publication of Principia in 1688. In so doing Newton made several mathematical discoveries as is well known, but it was Hooke who inferred the inverse square law, not Newton. John Aubrey was concerned with historical truth. His papers are in the Bodleian Library Oxford. When the Bodleian goes over to Wayback Machine software shortly, all my papers will also be in the Bodleian, as well as the National Library of Wales. They are already on the Wayback Machine in San Francisco. This machine will be duplicated in a top secret location in Canada, and hopefully other Wayback Machines will be built in Europe and other countries. The greater the number of machines, the safer the archiving. Governments should fund this Wayback Machine archiving of the internet.

Orbital Precession due to Vacuum Fluctuations

Thursday, January 4th, 2018

Many thanks!

Date: Thu, Jan 4, 2018 at 10:16 AM
Subject: Re: Orbital Precession due to Vacuum Fluctuations
To: Myron Evans <myronevans123>

Totally agree – this is a very major discovery. Congratulations!!

Coulomb Potential and Tensor Taylor Series

Thursday, January 4th, 2018

Agreed, since this is a quantum mechanical calculation, an expectation value is needed, denoted by the angular brackets. The Taylor series does not use the Dirac delta function, whereas the usual Lamb shift calculation uses the Dirac delta function.

Coulomb Potential and Tensor Taylor Series
To: Myron Evans <myronevans123>

In eq.(18) it is shown that the Taylor series should give the same result as mode theory for <Delta phi>. Mode theory gives a constant expression for <delta r * delta r>. The Taylor expression of Delta phi has to be integrated to give the expectation value <Delta phi> , at least this is my interpretation of the angle bracket. This means integration of the terms from the Taylor series.

Horst

Am 03.01.2018 um 12:32 schrieb Myron Evans:

The idea in this note is to use the tensor Taylor series to reproduce the experimental value of the Lamb shift as in Eq. (18) and to find the vacuum fluctuations needed to give the Lamb shift. This is done on the classical level without use of the Dirac delta function.

Orbital Precession due to Vacuum Fluctuations

Thursday, January 4th, 2018

In this note the tensorial Taylor series (5) is used to calculate the change in the Hooke / Newton inverse square law due to the vacuum, and it is shown to second order that the orbital precession of UFT377 is due to the vacuum. It may be concluded that all precessions are due to the vacuum, or aether, or spacetime. This is a major discovery. The <delta r dot delta r > needed to induce orbital precession is given to second order in Eqs. (18) to (20). It would be very interesting to graph Eq. (5) to higher orders of the tensor Taylor series. Note carefully that the same tensor Taylor series is used in the theory of the Lamb shift in atomic H. So we achieve unification of concept in the description of atomic and orbital physics.

a396thpapernotes3.pdf

UFT 396: Graphics for Tensorial Taylor Expansion

Thursday, January 4th, 2018

Agreed, I am just about to write a note on the new method applied to the inverse square force laws (Hooke / Newton and Coulomb) and electric and magnetic dipole fields, showing how to calculate the vector spin connection. When dealing with vectors such as force fields, each scalar component is considered. In general there are multipole fields, and the effect of the vacuum willl become more and more intricate.

Date: Wed, Jan 3, 2018 at 7:31 PMSubject: Re: Fwd: UFT 396: Graphics for Tensorial Taylor Expansion
To: Norman Page <norpag>, Myron Evans <myronevans123>

These curves are related to the Coulomb potential which is formally identical to the Newtonian gravitational potential. Maybe that the fluctuations effect changes which resemble a galactic rotation curve. This would be a "very macroscopic" fluctuation due to many masses.

Horst

Am 03.01.2018 um 17:27 schrieb Norman Page:

Myron/Horst I am not sure I follow the maths but are 5 and 6 here possibly related to the galactic rotation curves . Regards Norman Page
On 1/3/2018 12:28 AM, Myron Evans wrote:

Very interesting graphical results and a very useful code! I think that this is the most general method of calculating the effect of the vacuum,, because the tensorial Taylor series is completely general. These graphics are already full of interest. In the next note I will first indicate how the spin connection is computed, then introduce well known expressions for the Dirac delta function, so that del squared (1 / r) is no longer zero. Then the program can compute the distortions to the Dirac delta function due to the vacuum. I will also write out a few example fields, notably the inverse square law and the dipole field. The program can then compute the vacuum distortions. Then UFT396 can be written up. There is an infinite number of applications for this new method.

Date: Tue, Jan 2, 2018 at 6:36 PM
Subject: UFT 396: Graphics for Tensorial Taylor Expansion
To: Myron Evans <myronevans123>

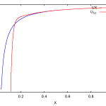
I calculated the Taylor terms for the magnetic dipole vector potential and the scalar Coulomb potential. The quadratic terms vanish in both cases, the 4th and 6th order terms are non-zero. Figs are as follows:

Fig. 1: undistorted vector potential
Fig. 2: 4th-order fluctuation potential
Fig. 3: 6th-order fluctuation potential
Fig. 4: sum of all three contributions
Fig. 5: original Coulomb potential (UX) with 4th and 6th order corrections
Fig. 6: original Coulomb potential (UX)and trotal potential with fluctuations

For the vector potential both corrections give the same symmetry. The Coulomb potential is made more steep by the corrections, seems to give an effect like an extended source, compared to the original point source.

Horst

Am 02.01.2018 um 18:39 schrieb Horst Eckardt:

I worked out the full eq.(14) by Maxima code. It can be programmed quasi-recursive. It comes out that all odd exponents of (delta r * del) give zero results (up to eq. o34 of the protocol). As examples I used the vector potential of a magnetic dipole and the Coulomb potential. In both cases the second-order terms vanish due to the symmetry

<dX^2> = <dY^2> = <dZ^2> = 1/3 * <dr^2>.

In constrast to the earlier method with 1/x expansion, now the orders of expansion are complete, for example fourth order gives all fourth order terms, and no terms of lower or higher order. I will send over some plot examples later.

Horst

Am 02.01.2018 um 13:53 schrieb Myron Evans:

In this note it is demonstrated by detailed calculation that the tensorial Taylor expansion (1) is the same as the very condensed notation vector Taylor expansion (7). The clearest expression however is Eq. (14), in Cartesian components. Although Eq. (14) looks complicated it is easily worked out with computer algebra, thus eliminating human error. The meaning of isotropic averaging is most clearly explained with Cartesian components as in Eqs. (8) to (10). This method can be used to find the effect of the vacuum to any order of the Taylor series on any scalar function of of physics. The Lamb shift is explained with this general and powerful method, used to second order with f being the Coulomb potential between the proton and electron in the H atom. In reading around this subject using google, and doing a literature search, I found all kinds of obscurities and amateurish errors, sloppy notation, sloppy articles, and so on. Horst Eckardt, Douglas Lindstrom and I always aim for maximum precisipn and clarity. This is achieved only after years of hard work and multiple cross checks. This is why ECE theory is so spectacularly successful, and in my opinion, why wikipedia and much of standard physics is such a dismal, dogmatic failure. Every single wikipedia article I have studied had to be entirely rewritten because of errors and obscurities. In other areas wikipedia may be fairly useful, but in theoretical physics it is not of much help, and a decade ago, was used to launch a personal attack on myself, using abuse and fraud. This attack failed completely. Google is useful, because it is effectively a huge library, but there is no quality control, and some of the stuff dredged up by Google is appallingly bad. Other stuff is good. One just has to use great care and experience, and above all, work it all out for yourself as in this note.

Coulomb Potential and Tensor Taylor Series

Wednesday, January 3rd, 2018

The idea in this note is to use the tensor Taylor series to reproduce the experimental value of the Lamb shift as in Eq. (18) and to find the vacuum fluctuations needed to give the Lamb shift. This is done on the classical level without use of the Dirac delta function.

a396thpapernotes2.pdf

UFT 396: Graphics for Tensorial Taylor Expansion

Wednesday, January 3rd, 2018

Very interesting graphical results and a very useful code! I think that this is the most general method of calculating the effect of the vacuum,, because the tensorial Taylor series is completely general. These graphics are already full of interest. In the next note I will first indicate how the spin connection is computed, then introduce well known expressions for the Dirac delta function, so that del squared (1 / r) is no longer zero. Then the program can compute the distortions to the Dirac delta function due to the vacuum. I will also write out a few example fields, notably the inverse square law and the dipole field. The program can then compute the vacuum distortions. Then UFT396 can be written up. There is an infinite number of applications for this new method.

Date: Tue, Jan 2, 2018 at 6:36 PM
Subject: UFT 396: Graphics for Tensorial Taylor Expansion
To: Myron Evans <myronevans123>

I calculated the Taylor terms for the magnetic dipole vector potential and the scalar Coulomb potential. The quadratic terms vanish in both cases, the 4th and 6th order terms are non-zero. Figs are as follows:

Fig. 1: undistorted vector potential
Fig. 2: 4th-order fluctuation potential
Fig. 3: 6th-order fluctuation potential
Fig. 4: sum of all three contributions
Fig. 5: original Coulomb potential (UX) with 4th and 6th order corrections
Fig. 6: original Coulomb potential (UX)and trotal potential with fluctuations

For the vector potential both corrections give the same symmetry. The Coulomb potential is made more steep by the corrections, seems to give an effect like an extended source, compared to the original point source.

Horst

Am 02.01.2018 um 18:39 schrieb Horst Eckardt:

I worked out the full eq.(14) by Maxima code. It can be programmed quasi-recursive. It comes out that all odd exponents of (delta r * del) give zero results (up to eq. o34 of the protocol). As examples I used the vector potential of a magnetic dipole and the Coulomb potential. In both cases the second-order terms vanish due to the symmetry

<dX^2> = <dY^2> = <dZ^2> = 1/3 * <dr^2>.

In constrast to the earlier method with 1/x expansion, now the orders of expansion are complete, for example fourth order gives all fourth order terms, and no terms of lower or higher order. I will send over some plot examples later.

Horst

Am 02.01.2018 um 13:53 schrieb Myron Evans:

In this note it is demonstrated by detailed calculation that the tensorial Taylor expansion (1) is the same as the very condensed notation vector Taylor expansion (7). The clearest expression however is Eq. (14), in Cartesian components. Although Eq. (14) looks complicated it is easily worked out with computer algebra, thus eliminating human error. The meaning of isotropic averaging is most clearly explained with Cartesian components as in Eqs. (8) to (10). This method can be used to find the effect of the vacuum to any order of the Taylor series on any scalar function of of physics. The Lamb shift is explained with this general and powerful method, used to second order with f being the Coulomb potential between the proton and electron in the H atom. In reading around this subject using google, and doing a literature search, I found all kinds of obscurities and amateurish errors, sloppy notation, sloppy articles, and so on. Horst Eckardt, Douglas Lindstrom and I always aim for maximum precisipn and clarity. This is achieved only after years of hard work and multiple cross checks. This is why ECE theory is so spectacularly successful, and in my opinion, why wikipedia and much of standard physics is such a dismal, dogmatic failure. Every single wikipedia article I have studied had to be entirely rewritten because of errors and obscurities. In other areas wikipedia may be fairly useful, but in theoretical physics it is not of much help, and a decade ago, was used to launch a personal attack on myself, using abuse and fraud. This attack failed completely. Google is useful, because it is effectively a huge library, but there is no quality control, and some of the stuff dredged up by Google is appallingly bad. Other stuff is good. One just has to use great care and experience, and above all, work it all out for yourself as in this note.

Precise Meaning of the Tensorial Taylor Expansion

Wednesday, January 3rd, 2018

Very interesting and important development, demonstrating the power of computer algebra. It shows for example that if the Dirac delta function is not used, del squared f in Eq. (13) vanishes if f is the Coulomb potential, and there is no Lamb shift. Also, there is no second order correction to the magnetic dipole potential. Eq. (13) and its generalization Eq. (14) are the equations used to calculate the Lamb shift, so there can be great confidence in their application to physics in general.
Precise Meaning of the Tensorial Taylor Expansion
To: Myron Evans <myronevans123>

I worked out the full eq.(14) by Maxima code. It can be programmed quasi-recursive. It comes out that all odd exponents of (delta r * del) give zero results (up to eq. o34 of the protocol). As examples I used the vector potential of a magnetic dipole and the Coulomb potential. In both cases the second-order terms vanish due to the symmetry

<dX^2> = <dY^2> = <dZ^2> = 1/3 * <dr^2>.

In constrast to the earlier method with 1/x expansion, now the orders of expansion are complete, for example fourth order gives all fourth order terms, and no terms of lower or higher order. I will send over some plot examples later.

Horst

Am 02.01.2018 um 13:53 schrieb Myron Evans:

In this note it is demonstrated by detailed calculation that the tensorial Taylor expansion (1) is the same as the very condensed notation vector Taylor expansion (7). The clearest expression however is Eq. (14), in Cartesian components. Although Eq. (14) looks complicated it is easily worked out with computer algebra, thus eliminating human error. The meaning of isotropic averaging is most clearly explained with Cartesian components as in Eqs. (8) to (10). This method can be used to find the effect of the vacuum to any order of the Taylor series on any scalar function of of physics. The Lamb shift is explained with this general and powerful method, used to second order with f being the Coulomb potential between the proton and electron in the H atom. In reading around this subject using google, and doing a literature search, I found all kinds of obscurities and amateurish errors, sloppy notation, sloppy articles, and so on. Horst Eckardt, Douglas Lindstrom and I always aim for maximum precisipn and clarity. This is achieved only after years of hard work and multiple cross checks. This is why ECE theory is so spectacularly successful, and in my opinion, why wikipedia and much of standard physics is such a dismal, dogmatic failure. Every single wikipedia article I have studied had to be entirely rewritten because of errors and obscurities. In other areas wikipedia may be fairly useful, but in theoretical physics it is not of much help, and a decade ago, was used to launch a personal attack on myself, using abuse and fraud. This attack failed completely. Google is useful, because it is effectively a huge library, but there is no quality control, and some of the stuff dredged up by Google is appallingly bad. Other stuff is good. One just has to use great care and experience, and above all, work it all out for yourself as in this note.

396(1).pdf

Precise Meaning of the Tensorial Taylor Expansion

Tuesday, January 2nd, 2018

In this note it is demonstrated by detailed calculation that the tensorial Taylor expansion (1) is the same as the very condensed notation vector Taylor expansion (7). The clearest expression however is Eq. (14), in Cartesian components. Although Eq. (14) looks complicated it is easily worked out with computer algebra, thus eliminating human error. The meaning of isotropic averaging is most clearly explained with Cartesian components as in Eqs. (8) to (10). This method can be used to find the effect of the vacuum to any order of the Taylor series on any scalar function of of physics. The Lamb shift is explained with this general and powerful method, used to second order with f being the Coulomb potential between the proton and electron in the H atom. In reading around this subject using google, and doing a literature search, I found all kinds of obscurities and amateurish errors, sloppy notation, sloppy articles, and so on. Horst Eckardt, Douglas Lindstrom and I always aim for maximum precisipn and clarity. This is achieved only after years of hard work and multiple cross checks. This is why ECE theory is so spectacularly successful, and in my opinion, why wikipedia and much of standard physics is such a dismal, dogmatic failure. Every single wikipedia article I have studied had to be entirely rewritten because of errors and obscurities. In other areas wikipedia may be fairly useful, but in theoretical physics it is not of much help, and a decade ago, was used to launch a personal attack on myself, using abuse and fraud. This attack failed completely. Google is useful, because it is effectively a huge library, but there is no quality control, and some of the stuff dredged up by Google is appallingly bad. Other stuff is good. One just has to use great care and experience, and above all, work it all out for yourself as in this note.

a396thpapernotes1.pdf